Abstract
Background: Chimeric Antigen Receptor-modified T cell (CAR-T) therapies have revolutionized cancer immunotherapy, especially in hematological malignancies. Although great results have been achieved during the last years, long-term efficacy is still compromised in some cases and factors behind CAR-T cell disfunction are not fully understood. Recent studies have shown that the control of CAR expression influences CAR-T fitness and antitumoral efficacy 1. Therefore, we hypothesized that CAR density on the membrane of CAR-T cells could directly affect CAR-T cell function. In this study we perform a functional and genomic analysis of FACS-isolated subpopulations of CAR-T cells with different CAR densities (CAR High and CAR Low).
Methodology: Second generation CAR-T cells with 4-1BB costimulatory domain targeting BCMA were generated by lentiviral transduction of αCD3/αCD28 activated T cells that were expanded for 12-14 days in the presence of IL-7/IL-15. Phenotypic analyses were performed by flow cytometry before and after coculture with MM cells. Cytotoxic activity and cytokine production were measured by standard procedures. In vivo antitumoral efficacy was evaluated in xenogeneic tumor models in NSG mice. Transcriptomic (RNA-seq) and epigenetic (ATAC-seq) analysis were performed following stablished protocols 2. Single cell analysis was performed using the Chromium Single Cell Immune Profiling solution from 10x Genomic that allows simultaneous analysis of gene expression and paired T-cell receptors from a single cell. Gene Regulatory Network (GRN) analysis was performed using SimiC, a novel computational method that infers regulatory dissimilarities 3.
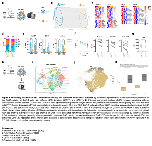
Results: RNA-seq and ATAC-seq analysis revealed completely different profiles between CAR High- and CAR Low-T cells in both CD4 +and CD8 + cell subsets, with >3500 differentially expressed genes (2086 for CD4 + and 1553 for CD8 +) that were related with increased tonic signaling, T cell activation and proliferation in CAR High-T cells. Functional studies at resting state (before antigen encounter) corroborated that CAR High-T cells presented increased tonic signaling, that lead to a higher basal activation and a more differentiated phenotype with skewed presence of CCR7 +/CD45RA +/CXCR3 + T SCM cells. After antigen-driven activation, increased cytotoxicity and cytokine production was observed in CAR High-T cells, that also presented higher percentage of terminally differentiated effector cells (CCR7 -/CD45RA +), along with increased exhaustion (PD1 +/LAG3 +/TIGIT +). This effect was also observed in the infusion products of CARTBCMA-HCB-01 clinical trial for patients with R/R MM (NCT04309981), where products enriched in CAR High-T cells presented increased cytotoxic activity. Although no significant differences were observed in the antitumoral efficacy in vivo, CAR Low-T cells presented increased persistence, suggesting that higher CAR levels could reduce long-term efficacy.
Further characterization of CAR-T cells at single cell level (scRNA-seq) showed enrichment of CAR High-T cells in activated CD4 + and exhausted CD8 + cell clusters. The analysis of regulatory dissimilarities driven by different CAR densities with SimiC revealed an increased activity of the regulon associated to NR4A1 transcription factor (a well-known TF driving T cell exhaustion 4) in CAR High-T cells, providing mechanistic insights of the regulatory networks behind differential functionality of CAR High-T cells.
Finally, to evaluate the impact of CAR density in the clinical outcome of CAR-T therapies, we developed a gene signature associated to increased CAR density, that was applied to transcriptomic data available from public studies 5. We score the infusion products of several clinical trials testing CTL019 (NCT01029366, NCT01747486 and NCT02640209) and we observed an enrichment on CAR High signature in the products from non-responder patients.
Conclusions: Our data demonstrate that CAR density on the membrane of engineered T cells plays important roles in CAR-T activity with a significant impact on clinical outcome. Moreover, the comprehension of regulatory mechanisms driven by CAR densities at the single cell level offer an important tool for the identification of key regulatory factors that could be modulated for the development of improved therapies.
Rodríguez-Otero: Oncopeptides: Honoraria, Membership on an entity's Board of Directors or advisory committees; Kite: Honoraria, Membership on an entity's Board of Directors or advisory committees; Amgen: Honoraria, Membership on an entity's Board of Directors or advisory committees; Regeneron: Membership on an entity's Board of Directors or advisory committees; Abbvie: Honoraria, Membership on an entity's Board of Directors or advisory committees; Sanofi: Honoraria, Membership on an entity's Board of Directors or advisory committees; GlaxoSmithKline: Consultancy, Honoraria, Membership on an entity's Board of Directors or advisory committees; Janssen: Honoraria, Membership on an entity's Board of Directors or advisory committees; BMS/Celgene: Consultancy, Honoraria, Membership on an entity's Board of Directors or advisory committees, Other: Travel and other expenses. Paiva: Bristol-Myers Squibb-Celgene, Janssen, and Sanofi: Consultancy; Adaptive, Amgen, Bristol-Myers Squibb-Celgene, Janssen, Kite Pharma, Sanofi and Takeda: Honoraria; Celgene, EngMab, Roche, Sanofi, Takeda: Research Funding. San-Miguel: AbbVie, Amgen, Bristol-Myers Squibb, Celgene, GlaxoSmithKline, Janssen, Karyopharm, Merck Sharpe & Dohme, Novartis, Regeneron, Roche, Sanofi, SecuraBio, Takeda: Consultancy, Other: Advisory board. Prósper: Oryzon: Honoraria; Janssen: Honoraria; BMS-Celgene: Honoraria, Research Funding.
